Kit Educativo Modulo Detector de Metales
$ 12.000
Impuestos incluidos
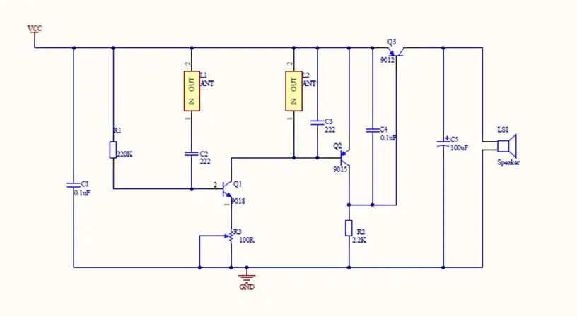
Práctico Kit educativo para armar con diferentes dispositivos electrónicos y afianzar sus conocimientos en el area de la electrónica como el estudio de generación de campo magéntico. El nuevo tablero simple detector de Metales kit con 1,6mm doble cara tablero de fibra de vidrio.
Características:
- Tensión de alimentación: 3-5 V
- Dimensiones: 66*61mm
- Rango de detección máximo: 5 cm
Detalles del producto
-
ReferenciaKIT-EDU-DET-METAL
-
EstadoNuevo
-
ean135053212015947
Circuito Electrónico.
